注册
登录
因为需要敌人的坦克可以自由移动并发射子弹,我们的坦克可以移动并发射子弹,这些要用到线程的知识。


根据JConsole监控线程执行情况,发现,主线程执行完了,子线程还没有执行完,并不能表示当前进程死亡了,只有当所有的子线程执行完了,主进程才会结束。

真正实现多线程的效果, 是 start0(), 而不是 run。
package com.hspedu.threaduse;
//演示通过继承 Thread 类创建线程
public class Thread01 {
public static void main(String[] args) throws InterruptedException {
Runtime runtime = Runtime.getRuntime();
//获取当前电脑的cpu数量/核心数
int cpuNums = runtime.availableProcessors();
System.out.println("当前有cpu 个数=" + cpuNums);
//创建 Cat 对象, 可以当做线程使用
Cat cat = new Cat();
/* *
(1)
public synchronized void start() {
start0();
}
(2)start0() 是本地方法, 是 JVM 调用, 底层是 c/c++实现
真正实现多线程的效果, 是 start0(), 而不是 run。
private native void start0();
*/
cat.start();//启动线程-> 最终会执行 cat 的 run 方法
//cat.run();//run 方法就是一个普通的方法, 没有真正的启动一个线程, 就会把 run 方法执行完毕, 才向下执行
//说明: 当 main 线程启动一个子线程 Thread-0, 主线程不会阻塞, 会继续执行
//这时 主线程和子线程是交替执行..
System.out.println("主线程继续执行" + Thread.currentThread().getName());//名字 main
for(int i = 0; i < 60; i++) {
System.out.println("主线程 i=" + i);
//让主线程休眠
Thread.sleep(1000);
}
}
}
//1. 当一个类继承了 Thread 类, 该类就可以当做线程使用
//2. 我们会重写 run 方法, 写上自己的业务代码
//3. run方法, Thread 类 实现了 Runnable 接口的 run 方法
class Cat extends Thread {
int times = 0;
@Override
public void run() {//重写 run 方法, 写上自己的业务逻辑
//该线程每隔 1 秒。 在控制台输出 “喵喵, 我是小猫咪
while (true) {
System.out.println("喵喵,我是小猫咪" + (++times) + " 线程名=" + Thread.currentThread().getName());
try {
//让该线程休眠 1 秒 ctrl+alt+t
Thread.sleep(1000);
} catch (InterruptedException e) {
e.printStackTrace();
}
if(times == 80) {
break;//当 times 到 80, 退出 while, 这时线程也就退出..
}
}
}
}

代码还模拟了静态代理模式
package com.hspedu.threaduse;
//通过实现接口 Runnable 来开发线程
public class Thread02 {
public static void main(String[] args) {
// Dog dog = new Dog();
// //dog.start(); 这里不能调用 start,Runnable没有start方法
//
// //创建了 Thread 对象, 把 dog 对象(实现 Runnable),放入 Thread
// Thread thread = new Thread(dog);
// thread.start();
Tiger tiger = new Tiger();
ThreadProxy threadProxy = new ThreadProxy(tiger);//接口的多态:接口的引用可以指向实现该接口的类
threadProxy.start();
}
}
class Animal {}
class Tiger extends Animal implements Runnable {
@Override
public void run() {
System.out.println("老虎嗷嗷叫...");
}
}
//线程代理类 , 模拟了一个极简的 Thread 类,就是你可以把 ThreadProxy类当作 Thread类
class ThreadProxy implements Runnable {
private Runnable target = null;//属性, 类型是 Runnable
@Override
public void run() {
if(target != null) {
target.run();//动态绑定(运行类型Tiger)
}
}
public ThreadProxy(Runnable target) {//形参是Tiger类对象
this.target = target;
}
public void start() {
start0();//这个方法时真正实现多线程方法
}
public void start0() {
run();
}
}
class Dog implements Runnable { //通过实现 Runnable 接口, 开发线程
int count = 0;
@Override
public void run() {
while (true) {
System.out.println("小狗汪汪叫..hi " + (++count) + Thread.currentThread().getName());
try {
Thread.sleep(1000);
} catch (InterruptedException e) {
e.printStackTrace();
}
if(count == 10) {
break;
}
}
}
}


package com.hspedu.threaduse;
//main 线程启动两个子线程
public class Thread03 {
public static void main(String[] args) {
T1 t1 = new T1();
T2 t2 = new T2();
Thread thread1 = new Thread(t1);
Thread thread2 = new Thread(t2);
thread1.start();//启动第 1 个线程
thread2.start();//启动第 2 个线程
}
}
class T1 implements Runnable {
int count = 0;
@Override
public void run() {
while(true) {
//每隔 1 秒输出 “hello,world” ,输出 10 次
System.out.println("hello,world " + (++count));
try {
Thread.sleep(1000);
} catch (InterruptedException e) {
e.printStackTrace();
}
if(count == 10) {
break;
}
}
}
}
class T2 implements Runnable {
int count = 0;
@Override
public void run() {
while (true) {
//每隔 1 秒输出 “hi” ,输出 5 次
System.out.println("hi " + (++count));
try {
Thread.sleep(1000);
} catch (InterruptedException e) {
e.printStackTrace();
}
if(count == 5) {
break;
}
}
}
}



会有负票出现,原因是3个进程同时抢一个票,票已经卖为0了,但是不能阻止售卖。
package com.hspedu.threaduse;
//使用多线程, 模拟三个窗口同时售票 100 张
public class sellTicket {
public static void main(String[] args) {
//测试
// SellTicket01 sellTicket01 = new SellTicket01();
// SellTicket01 sellTicket02 = new SellTicket01();
// SellTicket01 sellTicket03 = new SellTicket01();
//
// //这里会出现超卖现象,就是卖多了,有负票出现
// sellTicket01.start();//启动售票线程
// sellTicket02.start();//启动售票线程
// sellTicket03.start();//启动售票线程
System.out.println("===使用实现接口方式来售票=====");
SellTicket02 sellTicket02 = new SellTicket02();
new Thread(sellTicket02).start();//第 1 个线程-窗口
new Thread(sellTicket02).start();//第 1 个线程-窗口
new Thread(sellTicket02).start();//第 1 个线程-窗口
}
}
//使用 Thread 方式
class SellTicket01 extends Thread {
private static int ticketNum = 100;//让多个线程共享 ticketNum
@Override
public void run() {
while (true) {
if(ticketNum <= 0) {
System.out.println("售票结束...");
break;
}
//休眠 50 毫秒, 模拟
try {
Thread.sleep(50);
} catch (InterruptedException e) {
e.printStackTrace();
}
System.out.println("窗口 " + Thread.currentThread().getName() + " 售出一张票"
+ " 剩余票数=" + (--ticketNum));
}
}
}
//实现接口方式
class SellTicket02 implements Runnable {
private int ticketNum = 100;//让多个线程共享 ticketNum
@Override
public void run() {
while (true) {
if(ticketNum <= 0) {
System.out.println("售票结束...");
break;
}
//休眠 50 毫秒, 模拟
try {
Thread.sleep(50);
} catch (InterruptedException e) {
e.printStackTrace();
}
System.out.println("窗口 " + Thread.currentThread().getName() + " 售出一张票"
+ " 剩余票数=" + (--ticketNum));
}
}
}

package com.hspedu.threaduse;
public class ThreadExit {
public static void main(String[] args) throws InterruptedException {
T t = new T();
t.start();
//如果希望main线程去控制 t1线程的终止,必须可以修改 loop
//让 t1 退出run方法,从而终止 t1线程 -> 这叫 通知方式
//让主线程休眠 2 秒,再通知 t1 线程退出
System.out.println("main线程休眠2s...");
Thread.sleep(2 * 1000);
t.setLoop(false);
}
}
//每隔50毫秒输出一句话
class T extends Thread {
private int count = 0;
//设置一个控制变量,如果loop为false,就退出循环
private boolean loop = true;
@Override
public void run() {
while (loop) {
try {
Thread.sleep(50);//让当前线程休眠50ms
} catch (InterruptedException e) {
e.printStackTrace();
}
System.out.println("T 运行中..." + (++count));
}
}
public void setLoop(boolean loop) {
this.loop = loop;
}
}

package com.hspedu.threaduse;
public class ThreadMethod01 {
public static void main(String[] args) throws InterruptedException {
A a = new A();
a.setName("老韩");
a.setPriority(Thread.MIN_PRIORITY);//1
a.start();//启动子线程
//主线程打印 5 次 hi,然后我就中断 子线程的休眠
for(int i = 0; i < 5; i++) {
Thread.sleep(1000);
System.out.println("hi " + i);
}
System.out.println(a.getName() + " 线程的优先级 = " + a.getPriority());
a.interrupt();//当执行到这里,就会中断 t 线程的休眠
}
}
class A extends Thread {//自定义的线程类
@Override
public void run() {
while (true) {
for (int i = 0; i < 10; i++) {
//Thread.currentThread().getName() 获取当前线程的名称
System.out.println(Thread.currentThread().getName() + " 吃包子~~~" + i);
}
try {
System.out.println(Thread.currentThread().getName() + " 休眠中~~~");
Thread.sleep(20000);//休眠20秒
} catch (InterruptedException e) {
//当该线程执行到一个 interrupt 方法时,就会 catch 一个异常,可以加入自己的业务代码
//InterruptedException 是捕获到一个中断异常
System.out.println(Thread.currentThread().getName() + " 被 interrupt了");
}
}
}
}

package com.hspedu.threaduse;
public class ThreadMethod02 {
public static void main(String[] args) throws InterruptedException {
B b = new B();
b.start();
for (int i = 1; i <= 20; i++) {
Thread.sleep(1000);
System.out.println("主线程(小弟)吃了 " + i +" 包子");
if(i == 5) {
System.out.println("主线程(小弟)让 子线程(老大)先吃");
//join,线程插队
// b.join();//这里相当于让 t2 线程先执行完毕
Thread.yield();//礼让,不一定成功,(老大)吃的太多了,得吃到牛年马月,(小弟)不用让了,
System.out.println("线程(老大)吃完了,主线程(小弟)接着吃");
}
}
}
}
class B extends Thread {
@Override
public void run() {
for (int i = 0; i <= 20; i++) {
try {
Thread.sleep(1000);//休眠1秒
} catch (InterruptedException e) {
e.printStackTrace();
}
System.out.println("子线程(老大)吃了 " + i + " 包子");
}
}
}

package com.hspedu.threaduse;
public class ThreadMethod02 {
public static void main(String[] args) throws InterruptedException {
B b = new B();
Thread thread = new Thread(b);//创建子线程
for (int i = 1; i <= 10; i++) {
System.out.println("hi " + i);
Thread.sleep(1000);
if(i == 5) {//说明主线程输出了5次 hi
thread.start();//启动子线程 输出 hello
thread.join();//立即将thread子线程,插入到main线程,让thread先执行
}
}
System.out.println("主线程结束...");
}
}
class B implements Runnable {
private int count = 0;
@Override
public void run() {
while(true) {
System.out.println("hello " + (++count));
try {
Thread.sleep(1000);
} catch (InterruptedException e) {
e.printStackTrace();
}
if(count == 10) {
System.out.println("子线程结束...");
break;
}
}
}
}


下面我们测试如何将一个线程设置成守护线程
package com.hspedu.threaduse;
public class ThreadMethod03 {
public static void main(String[] args) throws InterruptedException {
MyDaemonThread myDemonThread = new MyDaemonThread();
//如果我们希望当main线程结束后,子线程自动结束
//只需将子线程设为守护线程即可
myDemonThread.setDaemon(true);
myDemonThread.start();
for (int i = 1; i <= 10; i++) {//main线程,子线程是无限循环,当main线程结束后,子线程不会结束
System.out.println("宝强在辛苦的工作...");
Thread.sleep(1000);
}
}
}
class MyDaemonThread extends Thread {
@Override
public void run() {
for (; ; ) {//无限循环
try {
Thread.sleep(1000);
} catch (InterruptedException e) {//休眠50毫秒
e.printStackTrace();
}
System.out.println("马蓉和宋喆快乐聊天,哈哈哈~~~");
}
}
}


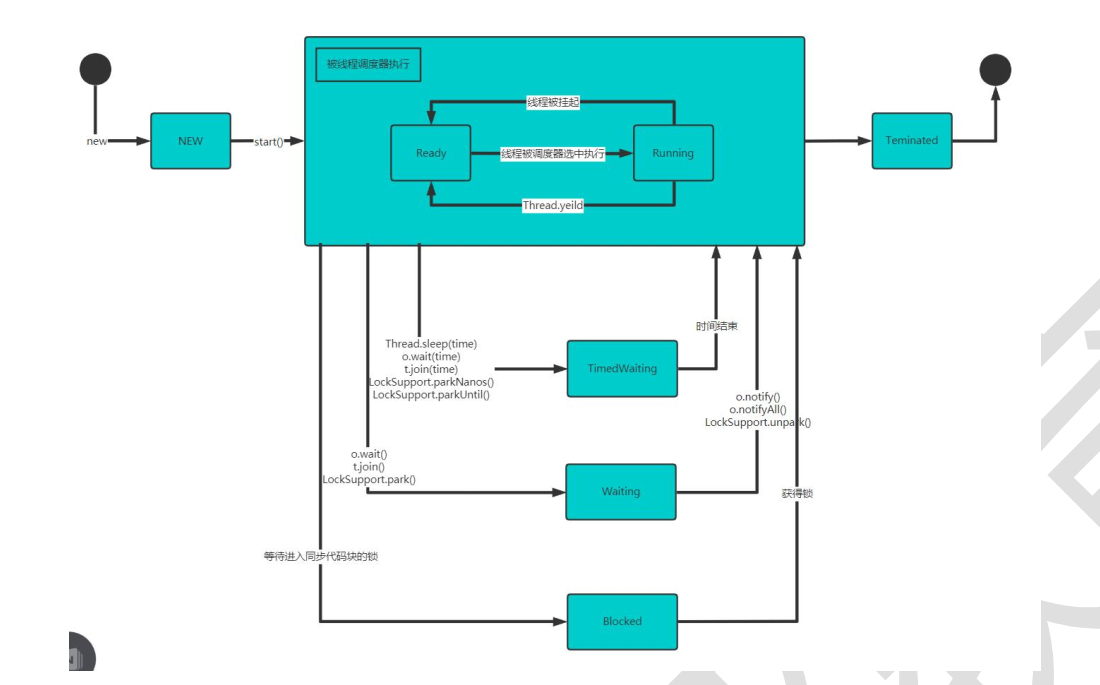
写程序查看线程状态
package com.hspedu.threaduse;
public class ThreadState {
public static void main(String[] args) throws InterruptedException {
//创建一个线程,马上看它的状态是啥
C c = new C();
System.out.println(c.getName() + " 状态 " + c.getState());
c.start();
//启动后,用一个循环,只要这个线程还没有终止,就不停的看它当前是啥状态
while (Thread.State.TERMINATED != c.getState()) {
System.out.println(c.getName() + " 状态 " + c.getState());
Thread.sleep(1000);//让主线程休眠
}
//等退出while循环后,说明它已经终止了,再看它最后的状态是啥
System.out.println(c.getName() + " 状态 " + c.getState());
}
}
class C extends Thread {
@Override
public void run() {
while (true) {
for (int i = 0; i < 10 ; i++) {
System.out.println("hi " + i);
try {
Thread.sleep(1000);
} catch (InterruptedException e) {
e.printStackTrace();
}
}
break;
}
}
}



在run方法中也要加入 休眠 代码,
本节代码解决售票卖出负票的问题。
package com.hspedu.syn;
//使用多线程, 模拟三个窗口同时售票 100 张
public class sellTicket {
public static void main(String[] args) {
//测试
// SellTicket01 sellTicket01 = new SellTicket01();
// SellTicket01 sellTicket02 = new SellTicket01();
// SellTicket01 sellTicket03 = new SellTicket01();
//
// //这里会出现超卖现象,就是卖多了,有负票出现
// sellTicket01.start();//启动售票线程
// sellTicket02.start();//启动售票线程
// sellTicket03.start();//启动售票线程
// System.out.println("===使用实现接口方式来售票=====");
// SellTicket02 sellTicket02 = new SellTicket02();
// new Thread(sellTicket02).start();//第 1 个线程-窗口
// new Thread(sellTicket02).start();//第 1 个线程-窗口
// new Thread(sellTicket02).start();//第 1 个线程-窗口
//测试
SellTicket03 sellTicket03 = new SellTicket03();
new Thread(sellTicket03).start();//第 1 个线程-窗口
new Thread(sellTicket03).start();//第 1 个线程-窗口
new Thread(sellTicket03).start();//第 1 个线程-窗口
}
}
//实现接口方式,使用 synchronized实现线程同步
class SellTicket03 implements Runnable {
private int ticketNum = 100;//让多个线程共享 ticketNum
private boolean loop = true;//控制run方法变量
public synchronized void sell() {//同步方法,在同一时刻,只能有一个线程来执行sell方法
if (ticketNum <= 0) {
System.out.println("售票结束...");
loop = false;
return;
}
//休眠 50 毫秒, 模拟
try {
Thread.sleep(50);
} catch (InterruptedException e) {
e.printStackTrace();
}
System.out.println("窗口 " + Thread.currentThread().getName() + " 售出一张票"
+ " 剩余票数=" + (--ticketNum));
}
@Override
public void run() {//synchronized 不能修饰 run方法,因为修饰了,就相当于进3个人只能卖给一个票,其他2个人白进了,总共排了3个队伍
//不修饰的话,相当于卖完1个人的票,再卖下一个人的,总共排了1个队伍
while (loop) {
sell();//sell方法是一个同步方法
//休眠 50 毫秒, 模拟
try {
Thread.sleep(50);
} catch (InterruptedException e) {
e.printStackTrace();
}
}
}
//使用 Thread 方式
class SellTicket01 extends Thread {
private static int ticketNum = 100;//让多个线程共享 ticketNum
@Override
public void run() {
while (true) {
if (ticketNum <= 0) {
System.out.println("售票结束...");
break;
}
//休眠 50 毫秒, 模拟
try {
Thread.sleep(50);
} catch (InterruptedException e) {
e.printStackTrace();
}
System.out.println("窗口 " + Thread.currentThread().getName() + " 售出一张票"
+ " 剩余票数=" + (--ticketNum));
}
}
}
//实现接口方式
class SellTicket02 implements Runnable {
private int ticketNum = 100;//让多个线程共享 ticketNum
@Override
public void run() {
while (true) {
if (ticketNum <= 0) {
System.out.println("售票结束...");
break;
}
//休眠 50 毫秒, 模拟
try {
Thread.sleep(50);
} catch (InterruptedException e) {
e.printStackTrace();
}
System.out.println("窗口 " + Thread.currentThread().getName() + " 售出一张票"
+ " 剩余票数=" + (--ticketNum));
}
}
}
}


package com.hspedu.syn;
//使用多线程, 模拟三个窗口同时售票 100 张
public class sellTicket {
public static void main(String[] args) {
//测试
SellTicket03 sellTicket03 = new SellTicket03();
new Thread(sellTicket03).start();//第 1 个线程-窗口
new Thread(sellTicket03).start();//第 1 个线程-窗口
new Thread(sellTicket03).start();//第 1 个线程-窗口
}
}
//实现接口方式,使用 synchronized实现线程同步
class SellTicket03 implements Runnable {
private int ticketNum = 100;//让多个线程共享 ticketNum
private boolean loop = true;//控制run方法变量
Object object = new Object();
//同步方法(静态的) 的锁为当前类本身
//老韩解读
//1. public synchronized static void m1() {} 锁是加在 SellTicket03.class
//2. 如果在静态方法中, 实现一个同步代码块.
/*
synchronized (SellTicket03.class) {
System.out.println("m2");
}
*/
public synchronized static void m1() {}
public static void m2() {
synchronized (SellTicket03.class) {
System.out.println("m2");
}
}
//1. public synchronized void sell() {} 就是一个同步方法
//2. 这时锁在 this 对象
//3. 也可以在代码块上写 synchronize ,同步代码块, 互斥锁还是在 this 对象
public /*synchronized*/ void sell() {//同步方法,在同一时刻,只能有一个线程来执行sell方法
synchronized (/*this*/ object) {
if (ticketNum <= 0) {
System.out.println("售票结束...");
loop = false;
return;
}
//休眠 50 毫秒, 模拟
try {
Thread.sleep(50);
} catch (InterruptedException e) {
e.printStackTrace();
}
System.out.println("窗口 " + Thread.currentThread().getName() + " 售出一张票"
+ " 剩余票数=" + (--ticketNum));
}
}
@Override
public void run () {//synchronized 不能修饰 run方法,因为修饰了,就相当于进3个人只能卖给一个票,其他2个人白进了,总共排了3个队伍
//不修饰的话,相当于卖完1个人的票,再卖下一个人的,总共排了1个队伍
while (loop) {
sell();//sell方法是一个同步方法
//休眠 50 毫秒, 模拟
try {
Thread.sleep(50);
} catch (InterruptedException e) {
e.printStackTrace();
}
}
}
}
//使用 Thread 方式
// new SellTicket01().start()
// new SellTicket01().start() ,new出了不同的对象,不能用互斥锁
class SellTicket01 extends Thread {
private static int ticketNum = 100;//让多个线程共享 ticketNum
// public void m1() {
// synchronized (this) {
// System.out.println("hello");
// }
// }
@Override
public void run() {
while (true) {
if(ticketNum <= 0) {
System.out.println("售票结束...");
break;
}
//休眠 50 毫秒, 模拟
try {
Thread.sleep(50);
} catch (InterruptedException e) {
e.printStackTrace();
}
System.out.println("窗口 " + Thread.currentThread().getName() + " 售出一张票"
+ " 剩余票数=" + (--ticketNum));
}
}
}


死锁运行结果就会卡住,所以写代码一定要避免
package com.hspedu.syn;
//模拟线程死锁
public class DeadLock {
public static void main(String[] args) {
//模拟死锁现象
DeadLockDemo A = new DeadLockDemo(true);
A.setName("A线程");
DeadLockDemo B = new DeadLockDemo(false);
B.setName("B线程");
A.start();
B.start();
}
}
//线程
class DeadLockDemo extends Thread {
static Object o1 = new Object();// 保证多线程, 共享一个对象,这里使用 static
static Object o2 = new Object();
boolean flag;
public DeadLockDemo(boolean flag) {//构造器
this.flag = flag;
}
//下面业务逻辑的分析
//1. 如果 flag 为 T, 线程 A 就会先得到/持有 o1 对象锁, 然后尝试去获取 o2 对象锁
//2. 如果线程 A 得不到 o2 对象锁, 就会 Blocked
//3. 如果 flag 为 F, 线程 B 就会先得到/持有 o2 对象锁, 然后尝试去获取 o1 对象锁
//4. 如果线程 B 得不到 o1 对象锁, 就会 Blocked
public void run() {
if(flag) {
synchronized (o1) {//对象互斥锁, 下面就是同步代码,别人必须拿到锁,才能执行下面的代码
System.out.println(Thread.currentThread().getName() + "进入1");
synchronized (o2) { // 这里获得 li 对象的监视权
System.out.println(Thread.currentThread().getName() + "进入2");
}
}
} else {
synchronized (o2) {
System.out.println(Thread.currentThread().getName() + "进入3");
synchronized (o1) {// 这里获得 li 对象的监视权
System.out.println(Thread.currentThread().getName() + "进入4");
}
}
}
}
}

![]()


思路如下图:
通知的方式可以在A线程设置一个boolean变量,B线程里因为有A对象了,通过A对象将变量设置成false,A线程就退出了

package com.hspedu.syn;
import java.util.Queue;
import java.util.Scanner;
import java.util.concurrent.BrokenBarrierException;
public class Homework01 {
public static void main(String[] args) {
A a = new A();
B b = new B(a);//一定要注意,先把A对象放进B里去,才能启动后控制a
a.start();
b.start();
}
}
//创建A线程类
class A extends Thread {
private boolean loop = true;
public void setLoop(boolean loop) { //可以修改loop变量
this.loop = loop;
}
@Override
public void run() {
//输出1-100数字
while (loop) {
System.out.println((int)(Math.random() * 100 + 1));
//休眠
try {
Thread.sleep(1000);
} catch (InterruptedException e) {
e.printStackTrace();
}
}
}
}
class B extends Thread {
private A a;
private Scanner scanner = new Scanner(System.in);//用这个对象获取用户的输入
public B(A a) {//构造器中,直接传入A类对象
this.a = a;
}
@Override
public void run() {
while (true) {
//接收到用户的输入
System.out.println("请输入你的指令(Q) 表示退出:");//输入q后,回车
char key = scanner.next().toUpperCase().charAt(0);
if (key == 'Q') {
//以通知的方式结束A线程
a.setLoop(false);
System.out.println("B线程退出");
break;
}
}
}
}

思路见下图:和售票问题有点像

package com.hspedu.syn;
import java.text.BreakIterator;
import java.util.Queue;
import java.util.Scanner;
import java.util.concurrent.BrokenBarrierException;
public class Homework01 {
public static void main(String[] args) {
T t = new T();
Thread thread1 = new Thread(t);
thread1.setName("t1");
Thread thread2 = new Thread(t);
thread2.setName("t2");
thread1.start();
thread2.start();
}
}
//编程取款的线程
//1,因为这里涉及到多个线程共享1个资源,只需要把多个线程放进资源即可,所以我们使用实现Runnable方法
//2,每次取出 1000
class T implements Runnable {
private int money = 10000;
@Override
public void run() {
while (true) {
//1,这里使用 synchronized 实现了线程同步
//2,当多个线程执行到这里时,就会去争夺 this对象锁
//3,哪个线程争夺到(获取)this对象锁,就执行 synchronized 代码块,执行完后,会释放this对象锁
//4,争夺不到this对象锁,就blocked,准备继续争夺
//5,this对象锁是非公平锁
synchronized (this) {
//判断余额是否够
if (money < 1000) {
System.out.println("余额不足");
break;
}
money -= 1000;
System.out.println(Thread.currentThread().getName() + " 取出了1000,当前余额=" + money);
}
//休眠1s
try {
Thread.sleep(1000);
} catch (InterruptedException e) {
e.printStackTrace();
}
}
}
}
